Skip to main content
Projects /
Ongoing · 2026
CDISaW logo

CDISaW

Centralised Data Infrastructure for Slavery and War — a unified query layer over dispersed, heterogeneous datasets on slavery and war across space and time.

Python PostgreSQL React D3.js
CDISaW preview
4

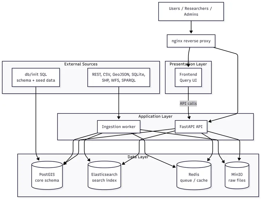
Centralised Data Infrastructure for Slavery and War

A unified query layer over dispersed, heterogeneous datasets with a four-step wizard and five-layer architecture spanning Classification, Time, Space, Actors, and Events.

Five-Layer Architecture

Each layer addresses a distinct axis of heterogeneity in slavery and war data.

  • Classification — Maps heterogeneous taxonomies to a shared ontology.
  • Time — Handles fuzzy, contested, and uncertain historical dates.
  • Space — Represents locations even when boundaries changed.
  • Actors — Identifies entities across aliases and spelling variants.
  • Events — Contextualises occurrences within broader narratives.

System Interface

CDISaW is in active development. Full data pipeline, classification matrix, and query wizard in progress.

Gallery

Gallery image 2
Gallery image 3
Gallery image 4